
Nano Letters Publishes ECUST Latest Research Progress on Multimodal Chemical Sensing
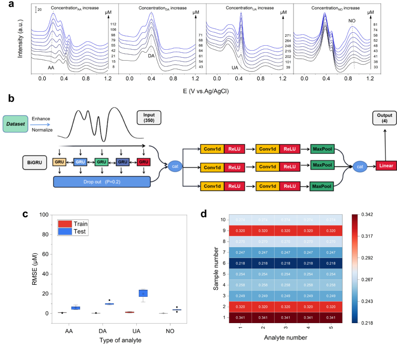
Recently, Nano Letters magazine reported the research work of multi-modal chemical sensing based on monoatomic catalysis by Zhang Bowei, School of Mechanical and Power Engineering, ECUST.

This article is first-authored by Chu Tianshu, a Ph.D. student in the School of Mechanical and Power Engineering, ECUST, and co-correspondingly authored by Zhang Bowei, a distinguished researcher, and Professor Xuan Fuzhen. The research work was funded by the Innovation Group of the National Natural Science Foundation of China and the Shanghai Basic Research Special Area.
East China University Of Science And
Technology Shanghai, China Meilong Road 130, 200237