Adv. Sci. Publishes ECUST Research Breakthrough in Random Copolymer Mimetic Protein

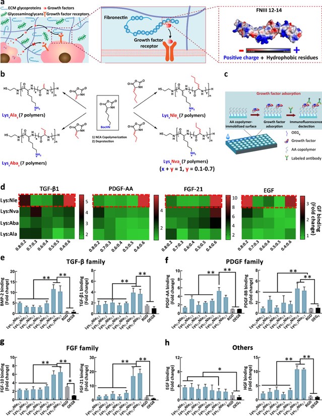
Recently, the research team of Professor Liu Runhui from the School of Materials Science and Engineering, ECUST made a breakthrough in the research field of random polymers simulating proteins with specific amino acid sequences and structures. Amino acid random copolymers were used to simulate fibronectin in extracellular matrix, which realized the function of efficiently and universally combining fibronectin with various growth factors. The research article was published in Advanced Science with the title of “Statistic Copolymers Working as GrowthFactor-Binding Mimics of Fibronectin”.

The article is first authored by Zhang Wenjing, a postdoctoral fellow of ECUST and corresponding authored by Professor Liu Runhui. This article has been financially supported by the National Natural Science Foundation of China and other funds.



 

East China University Of Science And Technology Shanghai, China Meilong Road 130, 200237