根据《关于2023年暑假有关安排的通知》(校办发〔2023〕1号)的精神,现对后勤保障处2023年暑假期间班车和对外窗口服务时间安排如下:
一、班车运行
(一)教职工班车:

【温馨提示】
1.暑假期间,留校学生可乘坐教职工班车,上车刷校园卡扣费;奉贤校区学生北正门站排队候车,徐汇校区学生南大门站排队候车。
2.暑假期间,教职工班车每个班次发一辆车,满座不增发。
(二)学生班车
1、7月12日至8月31日期间,学生班车拟开放校区间班车两个班次:
(1)奉贤至徐汇07:15、12:00;
(2)徐汇至奉贤08:30、18:15。
2、具体公告及购票信息请关注上海梦境旅行社有限公司官方微信。
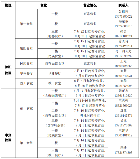
二、饮食服务

【温馨提示】
1.暑期部分食堂涉及功能改造,如调整营业时间将提前现场告知,请师生以现场通知为准,谢谢配合。
2.校园一卡通充值根据财务安排另行通知。
三、商业服务

四、教室管理
(一)徐汇校区
1.四教、七教:7月15日-8月28日停止开放,8月29日起恢复开放。
2.八教、研究生楼:自习教室正常开放,开放时间:7:00-22:00。
(二)奉贤校区
1.A/C/D/E教/信息楼:7月15日-8月28日停止开放,8月29日起恢复开放。
2.B教:1~3层北面小教室开放,并视自习情况做动态调整;开放时间:8:00-17:00。
【温馨提示】
各位同学请于7月14日前取走存放在徐汇、奉贤两校区教室里的个人物品,以免遗失。请同学们互相转告、及时清理,谢谢配合!
五、行政通信服务
(一)徐汇校区
1.电信业务:
(1)对外服务窗口:一食堂五楼553室,电话:64253128。
(2)服务时间:7月15日-8月28日期间,工作日上午8:30-11:00、下午14:00-16:30,8月29日起恢复正常。
2.收发室:7月15日-8月28日期间,每日8:00-17:00;8月29日起恢复正常。
3.快递站:正常服务,每日9:00-19:00,紧急联系电话:15692119367。
(二)奉贤校区
1.收发室:7月15日-8月28日期间,每日9:00-16:00;8月29日起恢复正常。
2.快递站:7月17日-8月27日暂停服务,8月29日起恢复正常。
六、学生公寓
暑假期间两校区正常运行与服务。
1.徐汇校区值班电话:64252555。
2.奉贤校区值班电话:33612312。
七、校医院
(一)徐汇校区校医院
1.7月 15日-8月28日期间,工作日门诊:
就诊时间:上午:8:30-11:00、下午:14:00-16:30
就诊地点:校医院二楼诊室。
2.双休日急诊
值班地点:校医院一楼118值班室,值班电话:64252689
值班时间:8:30-16:30(中午不休)
夜间医疗应急响应电话:18917102689
3.办公室行政值班:
值班地点:校医院二楼203室
值班电话:64252637(周一至周五,上午:8:30-11:00、下午14:00-16:30)(二)奉贤校区卫生所
1.7月14日门诊暂停,8月29日恢复正常
2.暑假期间值班正常(24小时),值班地点:卫生所一楼值班室,值班电话:33612123
(三)校外(含异地)就医
1.上海市内就医:根据市医保文件精神,自2023年1月1日起,本市大学生全面实行持卡就医结算,参保大学生持新版社保卡(含医保电子凭证),可自主选择到本市基本医疗保险定点医疗机构就医,校外就医的无需办理转诊手续。
2.外地就医:异地就医需要备案。2023年1月1日起,可通过“国家医保服务平台”APP自助办理异地备案手续。办理成功后,异地备案立即生效,即可凭上海市社保卡或医保电子凭证在异地医保定点医疗机构跨省异地就医直接结算。
八、维修、报修服务
暑假期间两校区正常运行与服务
1.徐汇校区报修电话:64252440(白天)、64252446(夜间)。
2.奉贤校区报修电话:33612440(24小时)。
3.线上报修:华理小蜜蜂微信公众号→服务帮→校园随身报→我要报修,每天24小时接线,正常服务。
九、蒸汽供应及浴室服务
1.徐汇校区超纯水供应:7月15日-8月28日期间,每周一、周四开放供应,供应时间为8:30-11:00、14:00-16:30,8月29日起恢复正常。
2.奉贤校区锅炉房:正常运行。
十、会务服务
1.对外服务窗口:一食堂五楼551室,电话:64253012。
2.服务时间:7月15日-8月28日期间,工作日上午8:30-11:00、下午2:00-4:30;8月29日起恢复正常。
3.线上“会议室预订”系统正常运行。
十一、房屋资源管理服务
1.对外服务窗口:一食堂五楼526室,电话:18917102757。
2.服务时间:7月15日-8月28日期间,每周一、周三、周五上午8:30-11:00、下午2:00-4:30;8月29日起恢复正常。
十二、奉贤校区教师公寓入住服务
正常服务与运行。
后勤保障处
2023年7月10日

